Instance Verification Kit (IVK)
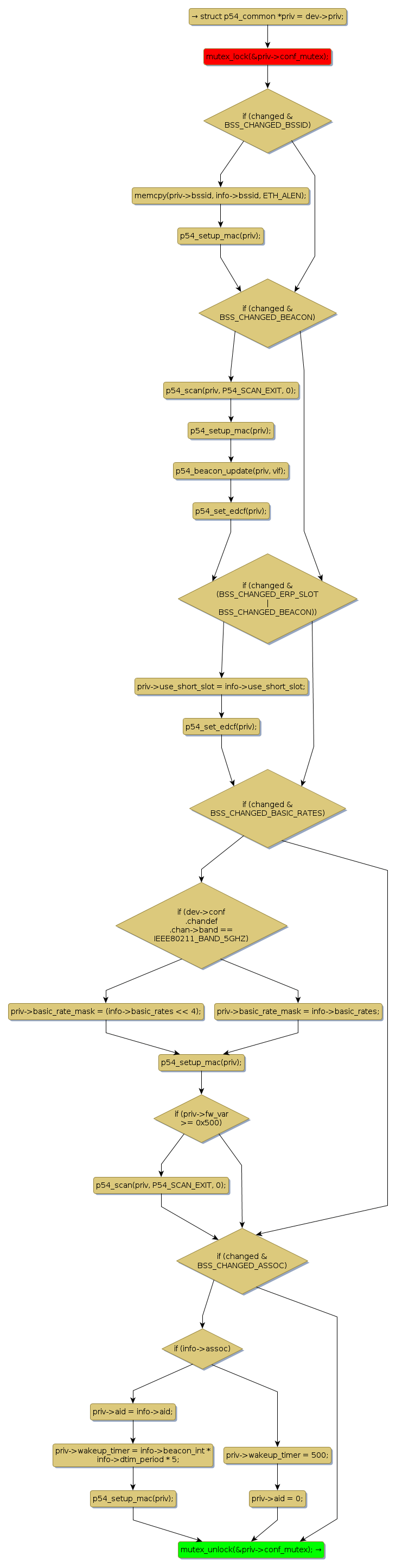
mutex lock @ [11119+30+/linux-3.19-rc1/drivers/net/wireless/p54/main.c]
Instance Signature: conf_mutex
|
The Matching Pair Graph:
|
|
Function Name
|
Control Flow Graph (CFG)
|
Events Flow Graph (EFG)
|
Source Correspondence
|
|
p54_bss_info_changed
|
|
|
[10942+20+/linux-3.19-rc1/drivers/net/wireless/p54/main.c]
|